お問い合わせ

RICOH AM120モデル215N

出荷開始時期2022年9月
供給終了予定時期2027年9月末日
保守終了予定時期2030年9月末日

主な特長

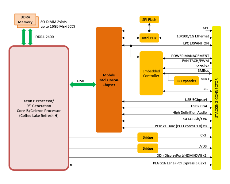
  • インテル® Xeon® Eプロセッサー製品ファミリー(6コア) / 第9世代インテル Core™ /Celeron®(2コア) プロセッサーとモバイル インテル® CM246チップセット採用による高いシステム性能を低消費電力で実現。
  • メモリECCをサポートすることで、ミッションクリティカルが求められるアプリケーションで要求される高い信頼性を実現。
  • シリアルATA 6Gb/s、PCI Express 3.0、USB 5Gbpsに対応。
  • デジタル・ディスプレイ・インタフェースなど最新テクノロジーに対応したCOM Express Type 6に対応。 PICMGが策定した組込み用途向けモジュールの標準規格のため将来にわたって、安心して使用可能。
  • システム オン モジュールは、CPUやチップセット周辺の主要なコンポーネントを搭載することで、お客様の機器開発のリスクを大幅に低減し、開発期間の短縮、開発費用の低減、品質の向上を実現可能。
  • 無償保証3年

仕様一覧

仕様
搭載ボード 非公開
CPU 対応CPU Intel® Xeon® E-2276ME (Coffee Lake Refresh H)
Intel® Core™ i3-9100HL (Coffee Lake Refresh H)
Intel Celeron® G4930E (Coffee Lake Refresh H)
チップセット PCH Intel® CM246
メモリ 規格 DDR4-2400
ECC 対応
容量 4/8/16GBから選択
表示制御 GPU(CPU内蔵) インテル UHD グラフィックス(VRAMはメインメモリを使用)
I/Oインタフェース CRT 1- VGA *1
LCD 1- LVDS LCD I/F, デュアルチャネル *1 *2
DDI 2 *1
LAN 1- GbE
USB 4- USB 5Gbps
4- USB2.0
シリアルATA 4- SATA 6Gb/s
オーディオ あり (Intel High Definition Audio、外部オーディオコーデック必須)
ブザー 1
SPI 1
SMBus 1
I2C 1
GPIO 4- GPI
4- GPO
シリアル 2- TX/RX
拡張 PCI Express Graphics 1- PCIe ×16(Gen3)
 または
2- PCIe ×8(Gen3)
PCI Express 8- PCIe ×1(Gen3)
 または
1- PCIe ×4(Gen3)、4- PCIe ×1(Gen3)
 または
2- PCIe ×4(Gen3)
LPC 1- Super I/O接続可能, 24MHz動作
RAS機能 ハードウェア監視 *3
供給電源 12VDC
5VDC(スタンバイ)
3.3VDC(バックアップ)
最大消費電力 94.3W(Xeon E-2276ME)
70.8W(Core i3-9100HL)
TBD(Celeron G4932)
冷却機構 ヒートシンク
外形寸法(W×D×H) 125mm × 95mm
質量 最大 110g(ヒートシンクなし、メモリなし)
対応OS windows Windows 10 IoT Enterprise 2019 LTSC 64bit
Linux Ubuntu 18.04 LTS 64bit
RTOS RTX64
INtime®
環境対応 RoHS指令
適合規格 PICMG COM Express R3.0 Basicフォームファクタ, Type 6
  • *1 表示可能な組み合わせには制限があります。
  • *2 LCDの機種によっては、ファームウェアのカスタマイズが必要になる場合があります。
  • *3 監視内容詳細については担当営業にお問い合わせください。

対応CPU一覧

CPU 機能 仕様
Intel® Xeon® E-2276ME (Coffee Lake Refresh H) コア数 6コア
スレッド数 12スレッド
動作周波数 2.8GHz(最大4.5GHz *1
Intel® Core™ i3-9100HL (Coffee Lake Refresh H) コア数 4コア
スレッド数 4スレッド
動作周波数 1.6GHz(最大2.9GHz *1
Intel Celeron® G4930E (Coffee Lake Refresh H) コア数 2コア
スレッド数 2スレッド
動作周波数 2.4GHz
  • *1 ターボ・ブースト利用時

ブロック図

関連商品

商品名 型名 備考
評価ボードT6-2 PD-AM1EVB62 スペーサ1台分を添付